EL LIDERAZGO DE MUJERES EN LA DIRECCIÓN DE MYPES: UNA PERSPECTIVA SISTÉMICA SOBRE LA GESTIÓN DE PROCESOS EN AMÉRICA LATINA

 

WOMEN LEADERSHIP IN MSE’S MANAGEMENT: A SYSTEMATIC PERSPECTIVE OF MANAGERIAL PROCESSES IN LATIN AMERICA

 

Nuria Beatriz Peña Ahumada[1]

Oscar Cuauhtémoc Aguilar Rascón[2] 

 

DOI: https://doi.org/10.32870/lv.v7i63.8061

 

Resumen

Esta investigación, fundamentada en la teoría de sistemas, examina las interdependencias funcionales y la dinámica de los procesos (entrada, transformación y salida) bajo el liderazgo de mujeres directivas en las micro y pequeñas empresas (mypes) de América Latina. Se desarrolló un modelo de ecuación estructural (SEM) para analizar causalmente la influencia de este liderazgo en la eficiencia y adaptabilidad de los flujos operativos. Adicionalmente, se aplicó una prueba de independencia condicional para validar las relaciones entre la distribución marginal de la causa y la distribución condicional del efecto. Los hallazgos muestran que el liderazgo femenino es fundamental para integrar y optimizar estos procesos, especialmente en la fase de salida. Este liderazgo impulsa la consolidación de ventajas competitivas mediante una gestión sistémica eficaz. La originalidad del estudio radica en el análisis exhaustivo de 14 variables clave, proporcionando una comprensión profunda de cómo el liderazgo de mujeres directivas estructura y dinamiza los sistemas empresariales de las mypes, ofreciendo insights valiosos para el crecimiento sostenible en la región.

 

Palabras clave: micro y pequeñas empresas, liderazgo de la directora, mujeres directivas, teoría de sistemas, gestión de procesos

 

Abstract

This research, which is grounded in theory of systems, examined functional and dynamic interdependencies of processes (input, transformation and output) under the leadership of women directors in micro and small enterprises (MSE) in Latin America. A structural equation model (SEM) was developed to casually analyze how this leadership influences efficiency and adaptability of operational flows. Additionally, a conditional independence test was applied to validate the relationships between marginal distributions of the cause and the conditional distribution of effect. Findings reveal that female leadership is crucial when integrating and optimizing processes, with a considerably significant impact on the output phase. Specifically, this leadership impulses the consolidation of competitive sales by means of effective systematic management. The uniqueness of this research lies in the exhaustive analysis of fourteen key variables, providing a deeper understanding of how women manager’s leadership shapes and invigorates MSE’s entrepreneurial systems, offering valuable insight for sustainable growth in this region.

 

Keywords: micro and small enterprises, leadership of female directors, women managers, systems theory, process management

 

Recepción: 17 de octubre de 2024/Aceptación: 28 de mayo de 2025

 

Introducción

Las micro y pequeñas empresas (mypes) impulsan las economías latinoamericanas, constituyendo el 99% de las unidades económicas y generando el 67% del empleo regional (Comisión Económica para América Latina y el Caribe [CEPAL], 2022). Aunque las mujeres dirigen entre el 20% y 30% de estas (Hiraga, 2018) su ascenso directivo –en México, del 8% al 22% entre 2005 y 2024 (Instituto Mexicano para la Competitividad, 2024)– aún enfrenta desafíos significativos. A pesar de estos avances, el ritmo de crecimiento se ha desacelerado e incluso se ha observado una caída en la representación femenina en la alta dirección. Las directoras de mypes, en particular, enfrentan diversos obstáculos en su gestión, ya que sus funciones directivas a menudo se superponen con múltiples roles familiares y expectativas sociales (Calabrò et al., 2023; Peña Ahumado, 2024b, 2024c). Esta realidad exige comprender la operación del liderazgo femenino en las estructuras empresariales, especialmente en sus procesos internos.

Pese a la creciente evidencia de su importancia, el liderazgo femenino en contextos específicos como las mypes presenta brechas significativas en la literatura. Históricamente, el estudio del liderazgo se ha centrado en modelos generales o grandes corporaciones, descuidando la influencia de mujeres directivas en entornos con recursos limitados y desafíos estructurales. Sin embargo, las líderes femeninas se distinguen por características innovadoras que les permiten superar obstáculos y cumplir sus roles (Khan, 2024). Su presencia en alta dirección se vincula a la mejora de la reputación empresarial y mayor desempeño, aportando perspectivas y experiencias valiosas (Paolone et al., 2025).

Para comprender estas dinámicas en las mypes, la pregunta central es: ¿los enfoques de gestión de mujeres directivas difieren de otros estilos y representan una ventaja o desafío en el contexto latinoamericano? (Khan, 2024). Responder a esto es crucial para entender el rol del liderazgo femenino en el desempeño empresarial y cómo su estilo contribuye a la resiliencia y éxito. Por ello, este estudio analiza la influencia causal del liderazgo de mujeres directivas sobre los procesos de entrada, transformación y salida en las mypes de América Latina, bajo la teoría de sistemas.

 

Marco teórico

Las micro y pequeñas empresas (mypes) son fundamentales para cualquier economía, no sólo por su vasta representación en el tejido empresarial y su contribución al producto interno bruto, sino también por su rol crucial en la generación de empleo (CEPAL, 2022). A pesar de su resiliencia inherente, estas organizaciones se desenvuelven en entornos de recursos limitados y alta incertidumbre, lo que las obliga a una lucha constante por la supervivencia y la prosperidad (Sharma et al., 2023). Tradicionalmente, su estudio se ha centrado en aspectos funcionales o de desempeño aislado. Sin embargo, para comprender su dinámica y capacidad de adaptación, es esencial analizarlas como sistemas complejos abiertos (von Bertalanffy, 1976). Estos sistemas, caracterizados por un gran número de elementos que interactúan de forma no lineal, intercambian constantemente información y recursos con su entorno, modificando su estructura interna por medio de procesos de autoorganización que les permiten ser flexibles y adaptarse a condiciones externas variables (Kwapień y Drożdż, 2012). Es por esta razón que, en lugar de aislar sus componentes, es más productivo examinar a las mypes mediante la lente de la ciencia de la complejidad, conceptualizándolas como sistemas adaptativos complejos que operan dentro de ecosistemas empresariales dinámicos (Roundy et al., 2018).

La aplicación de la teoría de sistemas complejos a las mypes permite trascender una visión lineal de causa y efecto, revelando los patrones relacionales intrínsecos de su funcionamiento. Los patrones de interacción dentro de estos sistemas son dinámicos y no lineales, caracterizados por la presencia de múltiples bucles causales y reglas de interacción variables que no son fijas (Mazzocchi, 2025). Este enfoque reconoce que el desempeño de una mype no es simplemente la suma de sus partes, sino que es el resultado de interacciones intrincadas y no proporcionales entre sus elementos. La interdependencia es un principio fundamental que se manifiesta claramente en los negocios (Johnson y Johnson, 2005), donde cada departamento o proceso (recursos humanos, finanzas, producción, etc.) no solo impacta a los demás, sino que también se ve impactado por ellos. La retroalimentación es crucial, ya que los resultados (salidas) se convierten en nuevas entradas que informan y modifican los procesos, permitiendo la autocorrección y el aprendizaje del sistema.

En este contexto sistémico, los recursos y las capacidades distintivas de una mype son fundamentales para su éxito y la generación de ventaja competitiva sostenible (Hadi et al., 2023; Müller et al., 2023). El liderazgo empresarial, en particular, representa una capacidad organizacional vital (Ravet-Brown et al., 2024), pues es mediante sus acciones que se inspira, se estimula la interacción grupal y se comunica la visión, influyendo directamente en el éxito empresarial (Hensel y Visser, 2018). Más allá simplemente de contar con los recursos, son las capacidades dinámicas –la habilidad de la organización para integrar, construir y reconfigurar competencias internas y externas para afrontar entornos cambiantes– las que permiten a las mypes adaptarse y prosperar. Es en este punto donde el liderazgo se vuelve un facilitador clave, impulsando el surgimiento de un ecosistema empresarial resiliente mediante capacidades, como la percepción para formar una visión compartida, el aprovechamiento para inducir inversiones estratégicas y la reconfiguración/transformación para mantener la estabilidad mediante la resolución de problemas (Foss et al., 2023). Así, el liderazgo de mujeres directivas, con sus características particulares como la innovación y capacidad de fomentar relaciones (Khan, 2024), se posiciona como un elemento crucial en la construcción y movilización de estas capacidades dinámicas, facilitando la autoorganización y la adaptabilidad sistémica frente a la incertidumbre.

Desde la óptica de la teoría de sistemas, una mype opera como un sistema que procesa flujos continuos de recursos e información. Estos flujos pueden categorizarse en tres fases interconectadas: entrada, transformación y salida, cada una vital para la funcionalidad y la capacidad adaptativa del sistema. La eficiencia en cada una de estas fases no sólo afecta la siguiente, sino que también produce retroalimentación que influye en el comportamiento de todo el sistema (Johnson y Johnson, 2005).

Los procesos de entrada (PE) representan los suministros y las señales que el sistema de la mype recibe de su entorno. Estos incluyen la adquisición y gestión de recursos humanos (RH), cuya calidad y estabilidad son fundamentales para las capacidades de innovación y la ventaja competitiva de la organización (Wongsansukcharoen y Thaweepaiboonwong, 2023). En el contexto de las mypes, la escasez de talento y la alta rotación de personal (Kaliannan et al., 2023; Mubarik et al., 2018) representan desafíos significativos en este proceso de entrada. Un segundo componente clave es el análisis de mercado (AM), que implica evaluar la relevancia y sostenibilidad de las ideas y los productos en un entorno cambiante, lo cual es crucial para el desarrollo y la prueba de nuevos productos (Dang et al., 2021; Jung y Kim, 2023). Por último, la selección y gestión de proveedores (PR) es un proceso de entrada vital, debido a la intensa presión por el cumplimiento en tiempo y forma dentro de las redes de suministro y la búsqueda de maximizar la productividad y la sostenibilidad (Uttam et al., 2024). En estas fases iniciales, el liderazgo, especialmente el ejercido por mujeres directivas, puede ser determinante al establecer prioridades, fomentar relaciones estratégicas y asegurar la calidad de los insumos que alimentan el sistema empresarial.

Los procesos de transformación (PT) representan el núcleo operativo de la mype, donde los insumos de la fase de entrada son convertidos en productos o servicios. Estos procesos requieren una dirección (DI) estratégica y eficiente, donde las decisiones sobre recursos y la visión futura son clave para la implementación y revisión constante de objetivos (Grünig y Kühn, 2015). El liderazgo, y en particular el femenino, es fundamental para el desarrollo de habilidades de pensamiento estratégico y el equilibrio entre estrategia, estructura y recursos, lo cual es esencial para lograr objetivos a largo plazo y el desarrollo de equipos eficientes (Mazzarol y Reboud, 2020a y 2020b; Verreynne y Meyer, 2010). La gestión financiera (FI), otro pilar de la transformación, implica el conocimiento profundo de los estados financieros, la contabilidad, los costos y los indicadores relevantes (Rachapaettayakom et al., 2020), además de la capacidad para obtener capital adecuado y calcular costos con precisión (Ali et al., 2018). En este ámbito, la presencia de mujeres en cargos directivos ha mostrado una contribución positiva al desempeño financiero y la creación de valor económico (Chatterjee y Nag, 2023).

La gestión de ventas (GV) es crucial para la colocación de productos en el mercado y el manejo de las relaciones con clientes y consumidores (Weitz y Bradford, 1999), buscando la eficacia de la comercialización mediante el posicionamiento y la definición de objetivos de rentabilidad (Dąbrowski, 2023). Por otro lado, la innovación (IN) es vital para el crecimiento y la supervivencia empresarial, lo cual implica acciones e inversiones para crear o modificar productos, servicios o procesos, a menudo mediante enfoques como la manufactura esbelta (Cucchiara et al., 2011; Steinerowska-Streb et al., 2022; Yusof et al., 2023). Aunque intrínsecamente riesgosa, la innovación es un motor clave del desempeño comercial en dimensiones financiera y operativa (León-Guizado et al., 2021). La mercadotecnia (ME), por su parte, se enfoca en crear, comunicar, entregar y generar valor para los consumidores por medio del marketing mix (producto, precio, plaza y promoción), donde la investigación de campo es crucial para generar valor y comprender el mercado (Hult y Ketchen, 2017; Kucuk, 2017; Patsiaouras, 2019). Finalmente, la producción-operación (PO) analiza los retos de las mypes en la mejora de la calidad y competitividad, requiriendo evaluaciones continuas de tiempos de espera, productos defectuosos, métodos de trabajo ineficientes y estandarización (Habib et al., 2023; Handoyo et al., 2023; Harvie, 2019). El liderazgo de mujeres directivas, mediante su capacidad para integrar y optimizar estas diversas funciones interconectadas, es un catalizador para la fluidez y eficiencia de la fase de transformación en el sistema mype.

Los procesos de salida representan los resultados finales del sistema mype, generados a partir de la efectiva gestión de las fases de entrada y transformación. Estos resultados no sólo son indicadores de desempeño, sino también fuentes vitales de retroalimentación para la mejora continua del sistema. Un componente esencial es la satisfacción con la empresa (SA), que mide la percepción subjetiva de los stakeholders (agentes o partes interesadas) y la intención de recompra, reflejando la riqueza socioemocional generada por la organización (Lin et al., 2023; Wolter et al., 2019). Relacionado estrechamente, el desarrollo de ventaja competitiva (VC) es un resultado clave, ya sea por diferenciación o liderazgo en costos (Alnoor et al., 2023), que distingue a la mype y genera preferencia en los consumidores (Koch y Windsperger, 2017).

Asimismo, el ámbito de ventas (AV) evalúa la expansión geográfica y la zona de influencia de la empresa (Verbeke et al., 2018), lo que es un indicador directo del alcance y el éxito en la colocación de sus productos o servicios. La responsabilidad social corporativa (RSC) es otro proceso de salida de creciente importancia, donde el uso consciente de los recursos y la búsqueda de equilibrios ecológicos y medioambientales son fundamentales (Iglesias et al., 2020; Rath et al., 2021). En este punto, estudios demuestran que las mujeres directivas tienden a promover activamente la innovación verde y a relacionarse con industrias ambientalmente sensibles (Javed et al., 2023), guiándose por estándares internacionales como la ISO 26000 para el desarrollo sostenible (Deus et al., 2019; Ma, 2023). Finalmente, la valoración del entorno (VE) es crucial, pues el director debe percibir y gestionar las amenazas externas, como los riesgos económicos y de seguridad, que impactan significativamente el tejido empresarial y su desarrollo (Khan et al., 2023; Lepoutre y Heene, 2006). El liderazgo de mujeres directivas tiene un impacto especialmente significativo en esta fase de salida, al promover resultados que no solo son económicamente viables, sino que también son social y ambientalmente responsables, contribuyendo a la sostenibilidad y a la consolidación de ventajas competitivas duraderas del sistema mype.

 

Método

Este estudio adopta un enfoque cuantitativo-explicativo con un diseño no experimental y de corte transversal (Hernández-Sampieri y Mendoza, 2023). Las variables se observaron y midieron en un único momento para explorar patrones y asociaciones significativas (Crossley y Edwards, 2016). La recolección de datos se realizó entre enero y abril de 2023, buscando establecer un análisis sistémico del impacto del liderazgo femenino en los procesos de entrada, transformación y salida de las mypes. Se plantean las siguientes hipótesis:

H1. El liderazgo de mujeres directivas tiene una influencia causal positiva sobre los constructos latentes de los procesos de entrada, transformación y salida en las micro y pequeñas empresas.

H2. La influencia causal del liderazgo de mujeres directivas es significativamente mayor sobre los constructos latentes del proceso de entrada de las mypes, en comparación con los procesos de transformación y salida.

H3. La influencia causal del liderazgo de mujeres directivas es significativamente mayor sobre los constructos latentes del proceso de transformación de las mypes, en comparación con los procesos de entrada y salida.

H4. La influencia causal del liderazgo de mujeres directivas es significativamente mayor sobre los constructos latentes del proceso de salida, y se asocia con la consolidación de ventajas competitivas en las mypes en comparación con los procesos de entrada y transformación.

Dada la complejidad de las mypes como sistemas abiertos y adaptativos, se utilizó el modelado de ecuaciones estructurales (SEM) como técnica de análisis principal. El SEM permite evaluar simultáneamente relaciones entre constructos latentes e indicadores, validando hipótesis de causalidad y examinando la influencia del liderazgo de mujeres directivas sobre los procesos empresariales, proporcionando una visión holística.

 

Instrumento de medición y variables del estudio

El instrumento de medición, adaptado de una publicación previa (Aguilar Gascón et al., 2016, p. 526), se estructuró en seis secciones. Las dos primeras recabaron datos generales de la empresa (tamaño, tipo de asentamiento, antigüedad) y de la directiva (nivel de estudio, estado civil, tipo de jornada). Las secciones restantes, alineadas con la conceptualización sistémica, abordaron: 1) insumos (recursos humanos-RH, análisis de mercados-AM, proveedores-PR); 2) procesos de transformación (dirección-DI, gestión de ventas-GV, finanzas-FI, innovación-IN, mercadotecnia-ME, producción y operación-PO); 3) resultados o salidas (satisfacción con la empresa-SA, ventaja competitiva-VC, responsabilidad social corporativa-RS, valoración del entorno-VE); y 4) liderazgo-LI, desde la perspectiva de la directora de la mype.

Los ítems se midieron con una escala Likert de cinco puntos (Relayn, 2023). La confiabilidad del instrumento se evaluó mediante Alfa de Cronbach (α) (1951) y Omega de McDonald (ω) (2011), utilizando análisis factorial exploratorio para establecer la estructura jerárquica. La Correlación de Spearman-rs se analizó complementariamente para la validez (véase Tabla 1 para la definición operacional y validez).

 

Tabla 1. Definición operacional de las variables y validez del instrumento

Fuente: elaboración propia con el uso del programa estadístico The jamovi project (2023). Nota. Se utilizó la rotación “varimax”.

 

La Tabla 1 confirma la alta confiabilidad y validez interna del instrumento. Los valores de Omega (ω) y Alfa (α) consistentemente superan 0.70 a escala global y para cada constructo latente (PE, PT, PS, LI) y sus variables subyacentes, indicando excelente consistencia interna. Se observa que la variable liderazgo (LI) exhibe correlaciones bivariadas consistentes con las demás variables del modelo, sin relaciones nulas, lo cual, valida empíricamente las relaciones entre las variables, esencial para los análisis posteriores.

La solidez en la medición de las variables, demostrada por las pruebas de confiabilidad y validez, sienta las bases para la realización de la ecuación estructural multivariada. Este paso es crucial para desentrañar la dirección de las relaciones entre las diversas variables endógenas (los constructos latentes PE, PT y PS) y la influencia que ejerce el liderazgo de mujeres directivas (LI) como factor causal.

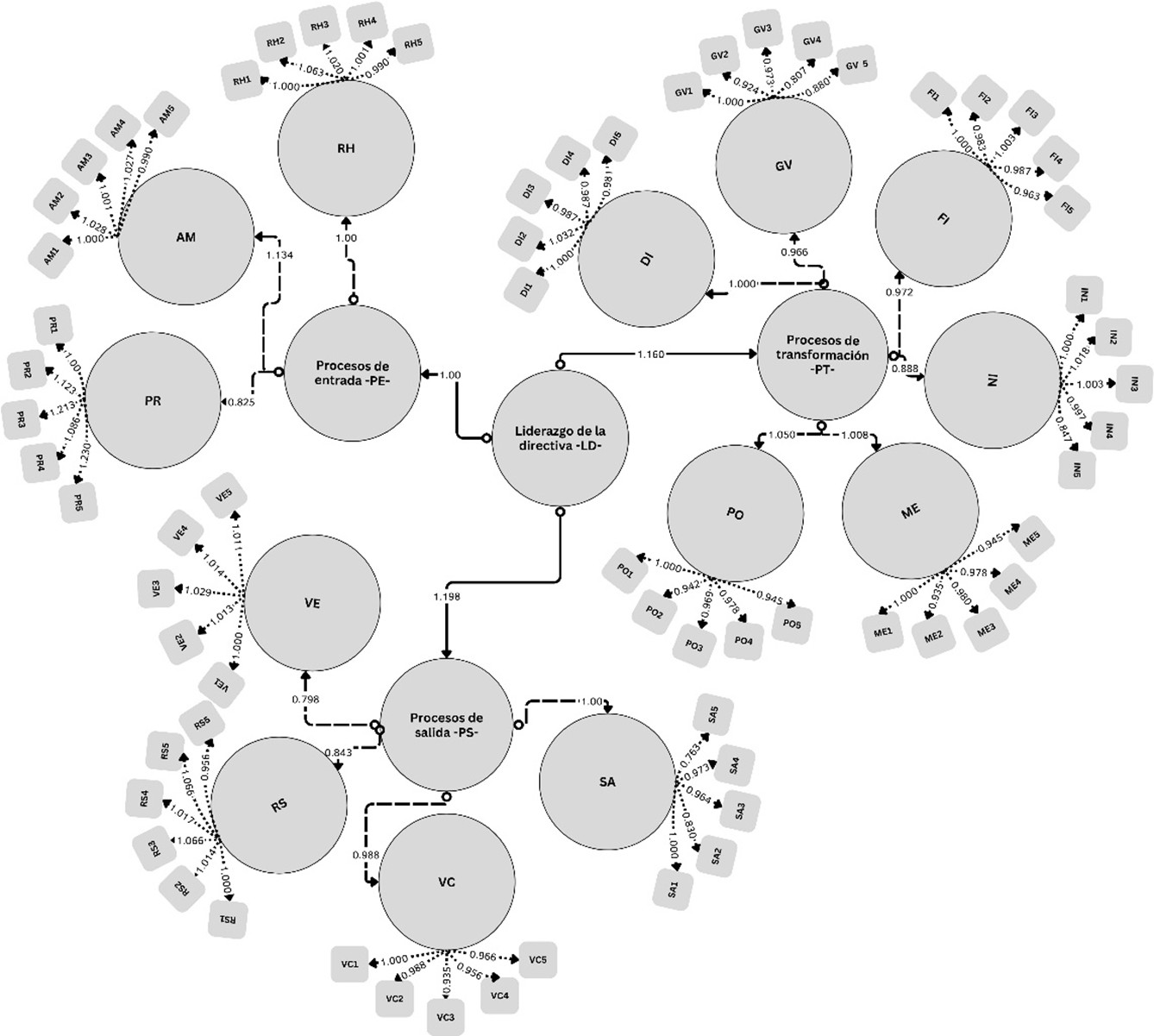
El modelo de ecuaciones estructurales resultante, que se visualiza en la Figura 1, permite analizar la interacción recíproca entre los procesos sistémicos y el efecto del liderazgo. El grado de significancia para las relaciones causales fue de p<0.05. Los indicadores de ajuste del modelo confirman su robustez: el error cuadrático medio de aproximación (RMSEA) es de 0.066 con p<0.001, y el residuo cuadrático medio estandarizado (SRMR) es de 0.060 con p<0.001. Asimismo, el ajuste comparativo (CFI) es de 0.980 y el índice de Tucker-Lewis (TLI) es de 0.969, valores que se consideran un ajuste óptimo para el modelo de medición presentado (Phakiti, 2018).

 

Figura 1. Modelo estructural LD del sistema

Fuente: elaboración propia con el uso del programa estadístico The jamovi project (2023).

 

Características de la muestra y el muestreo

Este estudio recolectó datos de 18,776 directoras de micro y pequeñas empresas (mypes) en México, Colombia, Ecuador y Perú. Las mypes se definieron como organizaciones con fines de lucro que gestionan recursos, poseen al menos un empleado y un año de operación, pudiendo ser físicas, virtuales o mixtas. Se consideró "directora" a la persona con mayor poder de decisión en la empresa (Peña Ahumada, 2024a). La información se obtuvo mediante un instrumento tipo encuesta, aplicado por estudiantes universitarios capacitados. Se utilizó un muestreo aleatorio simple.

La muestra se distribuye en 72% de giro comercial, 23% de servicios y 5% manufacturero. Sobre la propiedad y origen, 61% de las empresas son propias, 31% familiares y 8 % de otro miembro; 76% fueron fundadas por la directora, 15% heredadas, 6% adquiridas y 3% representa la tercera generación. Las características sociodemográficas indican que 39% de las directoras tiene educación media superior, 31% básica, 27.4% superior y 2.5% sin estudios formales. En cuanto a la jornada laboral, 36% trabaja 7 días a la semana y otro 36% 6 días, con jornadas de 6 a 9 horas diarias. El 76% tiene hijos y 54% está casada.

 

Resultados

Para responder a las hipótesis y tras validar la confiabilidad y validez del constructo, se realizaron pruebas estadísticas clave. La ausencia de autocorrelación fue verificada mediante la prueba de Durbin-Watson (DW=1.81 p<0.001), y la normalidad de las observaciones se evaluó con la prueba de Kolmogorov-Smirnov (Estadístico=0.0495 p<0.001) (Steinskog et al., 2007). Se procedió a realizar la prueba de independencia condicional entre la distribución marginal del liderazgo (causa) y la condicional de los procesos (efecto) (Marx y Vreeken, 2019; Pearl, 2009). Los resultados se detallan en la Tabla 2. El modelo presentó un R2=0.396, indicando una buena capacidad explicativa.

 

Tabla 2. Coeficientes del Modelo de Regresión del Liderazgo sobre los Procesos (PE, PT, PS)

Predictor

Estimador

EE

T

P

Constante

1.397

0.02739

51.0

< 0.001

PE

0.286

0.00761

37.6

< 0.001

PT

0.116

0.00770

15.0

< 0.001

PS

0.304

0.00750

40.5

< 0.001

Fuente: elaboración propia con el uso del programa estadístico The jamovi project (2023).

 

Los resultados presentados en la Tabla 2 ofrecen información crucial sobre las propiedades del modelo y las relaciones entre las variables. El valor del estadístico Durbin-Watson (1.81), cercano a 2, indica que no existe autocorrelación significativa en los residuos, lo cual valida la independencia de las observaciones, lo que es fundamental para la fiabilidad de los modelos de regresión. Aunque la prueba de Kolmogorov-Smirnov mostró una significancia de p<0.001, indicando una desviación de la normalidad, este resultado es común en muestras grandes como la presente (N =18,776), y dadas las propiedades robustas del SEM, no invalida los hallazgos. El coeficiente de determinación (0.396) revela que el liderazgo de mujeres directivas (LD) explica un considerable 39.6 % de la varianza en los procesos sistémicos de la mype, lo que subraya su impacto significativo.

En la sección de coeficientes del modelo de regresión del liderazgo sobre los procesos (PE, PT, PS), se observa que el liderazgo de mujeres directivas (LD) ejerce una influencia causal positiva y estadísticamente significativa sobre los constructos latentes de los procesos de entrada (PE), transformación (PT) y salida (PS), con valores de p<0.001 para todos los estimadores. Destaca que el impacto más pronunciado del liderazgo femenino se observa en el proceso de salida (PS), con un estimado de 0.304, seguido de cerca por el proceso de entrada (PE) con 0.286, mientras que el efecto sobre el proceso de transformación (PT), aunque significativo, es de menor magnitud (0.116).

Con estas pruebas estadísticas, confirmando la ausencia de autocorrelación y la significancia general del modelo (p<0.001), se procedió a desarrollar la ecuación de la prueba de independencia condicional para dar respuesta a las hipótesis planteadas, cuyo modelo estructural se visualiza en la Figura 2.

 

Figura 2. Relación de las hipótesis de investigación y ecuación del modelo

Fuente: elaboración propia.

 

El modelo estructural del liderazgo de directoras (LD), representado en la Figura 2, ilustra claramente las relaciones causales directas y significativas del liderazgo femenino sobre los tres procesos sistémicos: entrada (PE), transformación (PT) y salida (PS). Esta visualización confirma la influencia positiva del liderazgo de mujeres directivas en la dinámica general de las mypes, como lo indican las flechas y los coeficientes dentro del diagrama.

El modelo revela que, aunque el liderazgo de las directivas impacta los tres procesos, el proceso de salida (PS) experimenta el mayor impacto. En PS, la ventaja competitiva (VC) muestra el mayor peso (coeficiente de 1.377), seguida por la satisfacción con la empresa (SA, 0.522), la valoración del entorno (VE, 0.401) y la responsabilidad social corporativa (RS, 0.297). Estos resultados confirman el impacto positivo y significativo del liderazgo directivo en los procesos de entrada, transformación y salida de las mypes, validando que el impacto es mayor en PS respecto a los procesos de entrada y transformación. Esto subraya el rol crucial del liderazgo femenino en la consolidación de ventajas competitivas.

 

Discusión

La presente investigación se enfoca en la crucial influencia del liderazgo de mujeres directivas en los procesos sistémicos de las micro y pequeñas empresas (mypes), un área de estudio particularmente compleja debido a la diversidad de factores internos y externos que afectan su rendimiento y dificultad para homologar patrones de comportamiento (Dabić et al., 2020). El objetivo de este trabajo fue determinar si el liderazgo de la directiva impacta los procesos de entrada, transformación y salida de las mypes, lo cual se suma a la creciente evidencia teórica que sugiere una ventaja del liderazgo femenino.

El estudio, aplicado a una robusta muestra de 18,776 directoras de mypes en México, Colombia, Ecuador y Perú, analizó la dinámica sistémica de estas unidades económicas. Utilizando la teoría de sistemas, se examinó la influencia del liderazgo de directoras (LD) sobre 13 variables agrupadas en tres procesos clave: entrada (PE), transformación (PT) y salida (PS). La validez y confiabilidad del instrumento, confirmada estadísticamente, permitió identificar patrones consistentes.

Un aporte central de esta investigación es la confirmación de que el liderazgo de mujeres directivas impacta positiva y significativamente los procesos de las mypes. Los resultados demuestran su influencia causal en la generación y consolidación de ventajas competitivas, sugiriendo que las directoras activamente promueven la diferenciación o el liderazgo en costos (Alnoor et al., 2023). Este hallazgo valida la Hipótesis 1 (influencia causal positiva en los tres procesos) y sustenta la Hipótesis 4, al identificar un impacto particularmente fuerte en el proceso de salida asociado a la ventaja competitiva. Adicionalmente, se encontró una fuerte correlación del liderazgo de directoras con la responsabilidad social corporativa (RSC). Esto sugiere que las directivas de mypes no solo se enfocan en la rentabilidad, sino que también integran activamente consideraciones ecológicas, medioambientales y sociales en la gestión de sus empresas (Rath et al., 2021). Este valioso hallazgo amplía la comprensión de los valores y prioridades del liderazgo femenino en las mypes.

 

Bibliografía

Aguilar Gascón, O. C., Posada Velázquez, R. y Peña Ahumada, N. B. (2016). Sobre la internalización del estudio. Anexos. El estrés y su impacto en la productividad: Estudio en los directivos de las micro y pequeñas empresas en México (pp. 523-552). Pearson Educación de México.

Ali, H., Omar, E. N., Nasir, H. A. y Osman, M. R. (2018). Financial Literacy of Entrepreneurs in the Small and Medium Enterprises. En F. Noordin, A. K. Othman y E. S. Kassim (Eds.), Proceedings of the 2nd Advances in Business Research International Conference (pp. 31-38). Springer. https://doi.org/10.1007/978-981-10-6053-3_4

Alnoor, A., Khaw, K. W., Chew, X., Abbas, S. y Khattak, Z. Z. (2023). The Influence of the Barriers of Hybrid Strategy on Strategic Competitive Priorities: Evidence from Oil Companies. Global Journal of Flexible Systems Management, 24(2), 179-198. https://doi.org/10.1007/s40171-022-00335-8

von Bertalanffy, L. (1976). Teoría general de los sistemas: fundamentos, desarrollo, aplicaciones. Fondo de Cultura Económica.

Calabrò, A., Conti, E. y Masè, S. (2023). Trapped in a “golden cage”! The legitimation of women leadership in family business. Journal of Family Business Strategy, 15(2). https://doi.org/10.1016/j.jfbs.2023.100569

Chatterjee, C. y Nag, T. (2023). Do women on boards enhance firm performance? Evidence from top Indian companies. International Journal of Disclosure and Governance, 20(2), 155-167. https://doi.org/10.1057/s41310-022-00153-5

Comisión Económica para América Latina y el Caribe (2022). Hacia la transformación del modelo de desarrollo en América Latina y el Caribe: producción, inclusión y sostenibilidad. https://www.cepal.org/es/publicaciones/48308-la-transformacion-modelo-desarrollo-america-latina-caribe-produccion-inclusion

Cronbach, L. J. (1951). Coefficient Alpha and the Internal Structure of Tests. Psychometrika, 16(3), 297-334. https://doi.org/10.1007/BF02310555

Crossley, N. y Edwards, G. (2016). Cases, Mechanisms and the Real: The Theory and Methodology of Mixed-Method Social Network Analysis. Sociological Research Online, 21(2), 217-285. https://doi.org/10.5153/sro.3920

Cucchiara, R., Fornaciari, M., Haider, R., Mandreoli, F. y Prati, A. (22-25 de agosto, 2011). Identification of intruders in groups of people using cameras and RFIDs [Conferencia]. 2011 Fifth ACM/IEEE International Conference on Distributed Smart Cameras (pp. 1-6). Gante, Bélgica. https://doi.org/10.1109/ICDSC.2011.6042909

Dabić, M., Maley, J., Dana, L. P., Novak, I., Pellegrini, M. M. y Caputo, A. (2020). Pathways of SME internationalization: a bibliometric and systematic review. Small Business Economics, 55, 705-725. https://doi.org/10.1007/s11187-019-00181-6

Dąbrowski, M. (2023). Why Sales People Shouldn’t Sell on Their Own. En Managing IT Projects (pp. 11-19). Apress. https://doi.org/10.1007/978-1-4842-9243-3_2

Dang, N. H. T., McMurray, A. J. y Huang, X. (2021). Vietnamese Small and Medium-Sized Enterprises. New Product Development Process Management. En D. P. Sakas, D. K. Nasiopoulos y Y. Taratuhina (Eds.), Business Intelligence and Modelling (pp. 481-486). Springer. https://doi.org/10.1007/978-3-030-57065-1_50

Deus, R. M., Seles, B. M. R. P., Vieira, K. R. O. y Battistelle, R. A. G. (2019). Organisational Challenges to Corporate Social Responsibility. In S. O. Idowu, C. Sitnikov y L. Moratis (Eds.), ISO 26000 - A Standardized View on Corporate Social Responsibility. Practices, Cases and Controversies (pp. 207-219). Springer. https://doi.org/10.1007/978-3-319-92651-3_13

Foss, N. J., Schmidt, J. y Teece, D. J. (2023). Ecosystem leadership as a dynamic capability. Long Range Planning, 56(1). https://doi.org/10.1016/j.lrp.2022.102270

Grünig, R. y Kühn, R. (2015). Strategy Planning Process. Analyses, Options, Projects. Springer. https://doi.org/10.1007/978-3-662-45649-1_6

Habib, M. A., Rizvan, R. y Ahmed, S. (2023). Implementing lean manufacturing for improvement of operational performance in a labeling and packaging plant: A case study in Bangladesh. Results in Engineering, 17. https://doi.org/10.1016/j.rineng.2022.100818

Hadi, N. U., Abdullah, N., Zygiaris, S., Ahmad, G., Saleh, M. F. y Hossain, M. M. (2023). Determinants of Small Business Success: A Harmonization Between Resources and Strategies. En A. Hamdan, A. Harraf, A. Buallay, P. Arora y H. Alsabatin (Eds.), From Industry 4.0 to Industry 5.0. Studies in Systems, Decision and Control (pp. 153-162). Springer. https://doi.org/10.1007/978-3-031-28314-7_14

Handoyo, S., Suharman, H., Ghani, E. K. y Soedarsono, S. (2023). A business strategy, operational efficiency, ownership structure, and manufacturing performance: The moderating role of market uncertainty and competition intensity and its implication on open innovation. Journal of Open Innovation: Technology, Market, and Complexity, 9(2). https://doi.org/10.1016/j.joitmc.2023.100039

Harvie, C. (2019). Micro-, Small- and Medium-Sized Enterprises (MSMEs): Challenges, Opportunities and Sustainability in East Asia. En K. Jayanthakumaran, N. Shukla, C. Harvie y O. Erdenetsogt (Eds.), Trade Logistics in Landlocked and Resource Cursed Asian Countries (pp. 155-174). Palgrave Macmillan. https://doi.org/10.1007/978-981-13-6814-1_7

Hensel, R. y Visser, R. (2018). Shared leadership in entrepreneurial teams: the impact of personality. International Journal of Entrepreneurial Behavior & Research, 24(6), 1104-1119. https://doi.org/10.1108/IJEBR-03-2018-0133

Hernández-Sampieri, R. y Mendoza Torres, C. (2023). Metodología de la investigación: Las rutas cuantitativa, cualitativa y mixta. McGraw-Hill Interamericana Editores.

Hiraga, M. (2018). ¿Cuántas empresas están dirigidas por mujeres, y por qué esto importa? Banco Mundial. https://blogs.worldbank.org/es/opendata/cuantas-empresas-estan-dirigidas-por-mujeres-y-por-que-esto-importa

Hult, G. T. M. y Ketchen, D. J. (2017). Disruptive marketing strategy. AMS Review, 7(1-2), 20-25. https://doi.org/10.1007/s13162-017-0097-4

Iglesias, O., Markovic, S., Bagherzadeh, M. y Singh, J. J. (2020). Co-creation: A Key Link Between Corporate Social Responsibility, Customer Trust, and Customer Loyalty. Journal of Business Ethics, 163(1), 151-166. https://doi.org/10.1007/s10551-018-4015-y

Instituto Mexicano para la Competitividad (2024). Mujeres en las empresas 2024. https://imco.org.mx/mujeres-en-las-empresas-2024/#:~:text=A%20pesar%20de%20que%20las,3%25%20ocupa%20una%20direcci%C3%B3n%20general

The jamovi project (2023). jamovi (4.1) [Software de computadora]. https://www.jamovi.org

Javed, M., Wang, F., Usman, M., Gull, A. A. y Zaman, Q. U. (2023). Female CEOs and green innovation. Journal of Business Research, 157. https://doi.org/10.1016/j.jbusres.2022.113515

Johnson, D. W. y Johnson, R. T. (2005). New Developments in Social Interdependence Theory. Genetic, Social, and General Psychology Monographs, 131(4), 285-358. https://doi.org/10.3200/MONO.131.4.285-358

Jung, Y. J. y Kim, Y. (2023). Research trends of sustainability and marketing research, 2010–2020: Topic modeling analysis. Heliyon, 9(3). https://doi.org/10.1016/j.heliyon.2023.e14208

Kaliannan, M., Darmalinggam, D., Dorasamy, M. y Abraham, M. (2023). Inclusive talent development as a key talent management approach: A systematic literature review. Human Resource Management Review, 33(1). https://doi.org/10.1016/j.hrmr.2022.100926

Khan, K., Khurshid, A. y Cifuentes-Faura, J. (2023). Investigating the relationship between geopolitical risks and economic security: Empirical evidence from central and Eastern European countries. Resources Policy, 85. https://doi.org/10.1016/j.resourpol.2023.103872

Khan, S. I. (2024). Transactional, transformational and Laissez-Faire leadership styles: A meta analysis comparing women and men. The Journal of High Technology Management Research, 35(2). https://doi.org/10.1016/j.hitech.2024.100502

Koch, T. y Windsperger, J. (2017). Seeing through the network: Competitive advantage in the digital economy. Journal of Organization Design, 6(6), 1-30. https://doi.org/10.1186/s41469-017-0016-z

Kucuk, S. U. (2017). Visualizing Marketing: From Abstract to Intuitive. Palgrave Macmillan. https://doi.org/10.1007/978-3-319-48027-5

Kwapień, J. y Drożdż, S. (2012). Physical approach to complex systems. Physics Reports, 515(3-4), 115-226. https://doi.org/10.1016/j.physrep.2012.01.007

León-Guizado, S., Castro-Hucharo, A., Chavez-Soriano, P. y Raymundo, C. (2021). Production Model Under Lean Manufacturing and Change Awareness Approaches to Reduce Order Delays at Small and Medium-Sized Enterprises from the Clothing Sector in Peru. En Y. Iano, R. Arthur, O. Saotome, G. Kemper y R. Padilha França (Eds.), Proceedings of the 5th Brazilian Technology Symposium. Emerging Trends, Issues, and Challenges in the Brazilian Technology, Volume 1 (pp. 391-400). Springer. https://doi.org/10.1007/978-3-030-57548-9_36

Lepoutre, J. y Heene, A. (2006). Investigating the Impact of Firm Size on small Business Social Responsibility: A Critical Review. Journal of Business Ethics, 67(3), 257-273. https://doi.org/10.1007/s10551-006-9183-5

Lin, H.-E., Yu, A., Stambaugh, J., Tsao, C.-W., Wang, R. J.-H. y Hsu, I.-C. (2023). Family CEO duality and research and development intensity in public family enterprises: Temporality as a model boundary. Journal of Business Research, 158. https://doi.org/10.1016/j.jbusres.2022.113572

Ma, L. (2023). Corporate social responsibility reporting in family firms: Evidence from China. Journal of Behavioral and Experimental Finance, 37. https://doi.org/10.1016/j.jbef.2022.100730

Marx, A. y Vreeken, J. (2019). Telling cause from effect by local and global regression. Knowledge and Information Systems, 60, 1277-1305. https://doi.org/10.1007/s10115-018-1286-7

Mazzarol, T. y Reboud, S. (2020a) Entrepreneurship and Innovation. Theory, Practice and Context. Springer. https://doi.org/10.1007/978-981-13-9412-6_1

Mazzarol, T. y Reboud, S. (2020b). Small Business Management. Theory and Practice. Springer. https://doi.org/10.1007/978-981-13-9509-3

Mazzocchi, F. (2025). An Investigation Into the Notion of Complex Systems. Foundations of Science. https://doi.org/10.1007/s10699-025-09975-2

McDonald, R. P. (2011). Test Theory: A Unified Treatment. Taylor & Francis Group. https://books.google.com.mx/books?hl=es&lr=&id=2-V5tOsa_DoC&oi=fnd&pg=PP1&ots=hXhF2z--NY&sig=gKTiKU4Pul3Gk2wbdzDetCjyXCY&redir_esc=y#v=onepage&q&f=false  

Mubarik, M. S., Chandran, V. G. R. y Devadason, E. S. (2018). Measuring Human Capital in Small and Medium Manufacturing Enterprises: What matters? Social Indicators Research, 137(2), 605-623. https://doi.org/10.1007/s11205-017-1601-9

Müller, S., Kirst, A. L., Bergmann, H. y Bird, B. (2023). Entrepreneurs’ actions and venture success: a structured literature review and suggestions for future research. Small Business Economics, 60(1), 199-226. https://doi.org/10.1007/s11187-022-00644-3

Paolone, F., Bitbol-Saba, N., Gasbarro, D. y Nicolò, G. (2025). Female leadership and environmental, social and governance performance. Empirical evidence from France. Social Responsibility Journal, 21(4), 689-703. https://doi.org/10.1108/SRJ-06-2024-0379

Patsiaouras, G. (2019). Marketing concepts can have a life of their own: Representation and pluralism in marketing concept analysis. Marketing Theory, 19(4), 559-566. https://doi.org/10.1177/1470593119865932

Pearl, J. (2009). Causality: Models, Reasoning and Inference. Cambridge University Press.

Peña Ahumada, N. B. (2024a). El proceso de resiliencia de las estudiantes universitarias que son directivas de una micro o pequeña empresa frente a los obstáculos de su contexto. Estudio bajo una nueva propuesta de perspectiva cualitativa en México y Perú. iQuatro Editores.

Peña Ahumada, N. B. (2024b). Los obstáculos que tienen las estudiantes universitarias que dirigen una micro o pequeña empresa. Resultados de una investigación cualitativa en México. McGraw-Hill Interamericana Editores.

Peña Ahumada, N. B. (Coord.) (2024c). Modelo del desarrollo de dimensiones que explican los obstáculos de las mujeres universitarias que dirigen una micro y pequeña empresa. Resultados de una investigación en instituciones públicas y privadas en México. iQuatroEditores.

Phakiti, A. (2018). Confirmatory Factor Analysis and Structural Equation Modeling. En A. Phakiti, P. De Costa, L. Plonsky y S. Starfield (Eds.), The Palgrave Handbook of Applied Linguistics Research Methodology (pp. 459-500). Palgrave Macmillan. https://doi.org/10.1057/978-1-137-59900-1_21

Rachapaettayakom, P., Wiriyapinit, M., Cooharojananone, N., Tanthanongsakkun, S. y Charoenruk, N. (2020). The need for financial knowledge acquisition tools and technology by small business entrepreneurs. Journal of Innovation and Entrepreneurship, 9(25). https://doi.org/10.1186/s13731-020-00136-2

Rath, C., Azhaguraja, N. y Deo, M. (2021). Social Responsibility Investment: An En-route to Attain Social Responsibility Objectives by the Corporations. En H. Kaur (Ed.), Facets of Corporate Governance and Corporate Social Responsibility in India (pp. 193-202). https://doi.org/10.1007/978-981-33-4076-3_13

Ravet-Brown, T. É., Furtner, M. y Kallmuenzer, A. (2024). Transformational and entrepreneurial leadership: A review of distinction and overlap. Review of Managerial Science, 18(2), 493-538. https://doi.org/10.1007/s11846-023-00649-6

relayn. (2023). Red de Estudios Latinoamericanos en Administración y Negocios. En N. Peña y O. Aguilar (Coords). RedesLA https://redesla.la.

Roundy, P. T., Bradshaw, M. y Brockman, B. K. (2018). The emergence of entrepreneurial ecosystems: A complex adaptive systems approach. Journal of Business Research, 86, 1-10. https://doi.org/10.1016/j.jbusres.2018.01.032

Sharma, S. K., Ilavarasan, P. V. y Karanasios, S. (2023). Small businesses and FinTech: a systematic review and future directions. Electronic Commerce Research, 24(1), 535-575.  https://doi.org/10.1007/s10660-023-09705-5

Steinerowska-Streb, I., Glod, G. y Steiner, A. (2022). What do we know about small and medium enterprises’ survival in a post-global economic crisis context? Local Economy: The Journal of the Local Economy Policy Unit, 37(4), 259-278. https://doi.org/10.1177/02690942221112042

Steinskog, D. J., Tjøstheim, D. B. y Kvamstø, N. G. (2007). A Cautionary Note on the Use of the Kolmogorov–Smirnov Test for Normality. Monthly Weather Review, 135(3), 1151-1157. https://doi.org/10.1175/MWR3326.1

Uttam, N., Dutta, P. y Singh, A. (2024). Influence of stakeholders on supply chain social sustainability: New insights from small suppliers in the Indian manufacturing sector. Journal of Cleaner Production, 444. https://doi.org/10.1016/j.jclepro.2024.141015

Verbeke, A., Coeurderoy, R. y Matt, T. (2018). The future of international business research on corporate globalization that never was…. Journal of International Business Studies, 49(4), 1101-1112. https://doi.org/10.1057/s41267-018-0192-2

Verreynne, M.-L. y Meyer, D. (2010). Small business strategy and the industry life cycle. Small Business Economics, 35(4), 399-416. https://doi.org/10.1007/s11187-008-9165-3

Weitz, B. A. y Bradford, K. D. (1999). Personal selling and sales management: A relationship marketing perspective. Journal of the Academy of Marketing Science, 27(2), 241-254. https://doi.org/10.1177/0092070399272008

Wolter, J. S., Bock, D., Mackey, J., Xu, P. y Smith, J. S. (2019). Employee satisfaction trajectories and their effect on customer satisfaction and repatronage intentions. Journal of the Academy of Marketing Science, 47(5), 815-836. https://doi.org/10.1007/s11747-019-00655-9

Wongsansukcharoen, J. y Thaweepaiboonwong, J. (2023). Effect of innovations in human resource practices, innovation capabilities, and competitive advantage on small and medium enterprises’ performance in Thailand. European Research on Management and Business Economics, 29(1). https://doi.org/10.1016/j.iedeen.2022.100210

Yusof, N., Kamal, E. M., Lou, E. C. W. y Kamaruddeen, A. M. (2023). Effects of innovation capability on radical and incremental innovations and business performance relationships. Journal of Engineering and Technology Management, 67. https://doi.org/10.1016/j.jengtecman.2022.101726

 



[1] RedesLA, México. Correo electrónico: npenaa@red.redesla.la

[2] RedesLA, México. Correo electrónico: ocaguilarr@red.redesla.la